广州华南商贸职业学院经济管理学院教师党支部入选全省党建工作样板支部
作者:
时间:2025-02-18
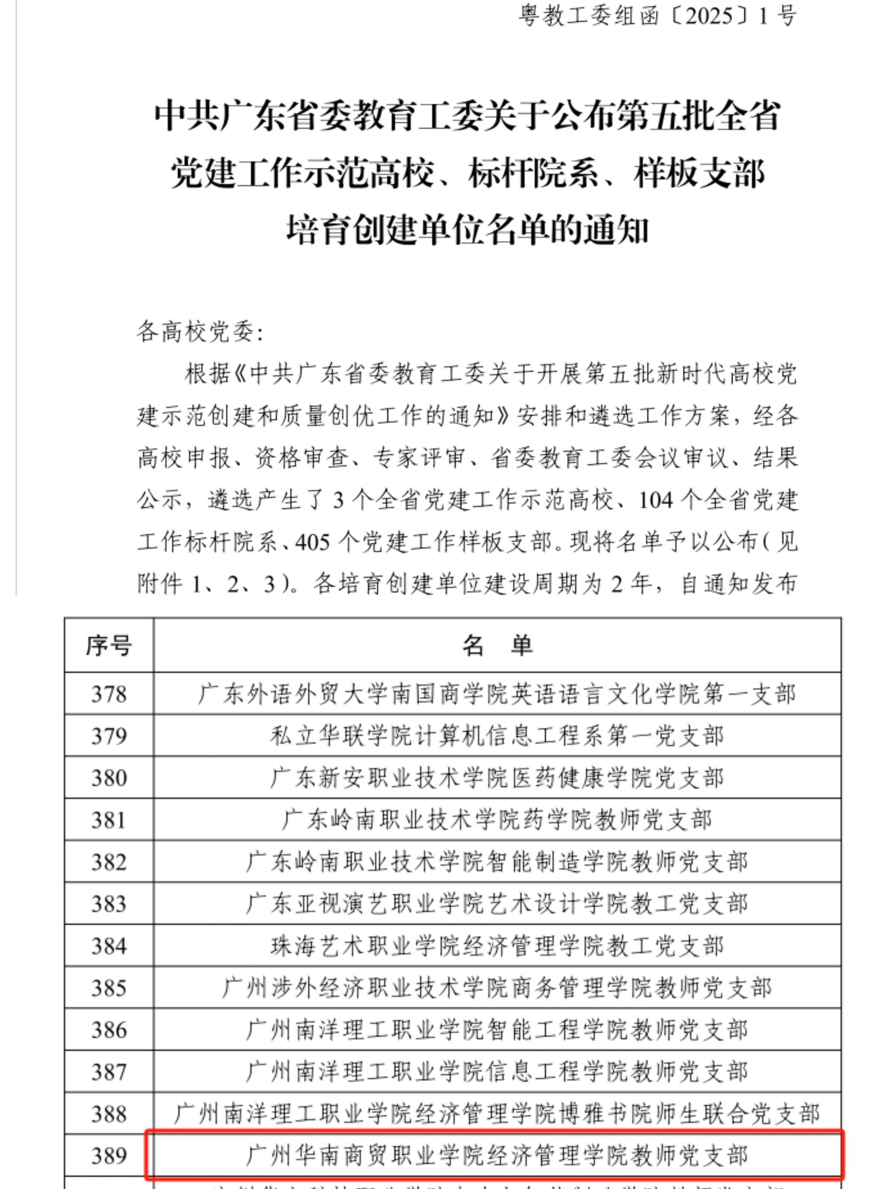
近日,中共广东省委教育工委公布了第五批全省党建工作示范高校、标杆院系、样板支部培育创建单位名单。广州华南商贸职业学院经济管理学院教师党支部凭借扎实的党建工作基础和突出的示范引领作用,成功入选“全省党建工作样板支部”培育创建单位。

近年来,广州华南商贸职业学院以党建为引领,积极探索“组织育人”新模式,致力于将党建工作与教育教学深度融合。经济管理学院教师党支部通过强化支部建设,落实“七个有力”标准,充分发挥党员教师的先锋模范作用,推动教书育人工作高质量发展。党支部还结合学校“十大育人体系”,积极开展党建活动,以组织育人带动全员育人、全过程育人、全方位育人,为学校思想政治工作和人才培养提供了坚实保障。
此次入选不仅是对经济管理学院教师党支部党建工作的高度认可,也是学校“组织育人”工作的重要成果。学校将以此为契机,进一步加强党建引领,优化育人环境,为广东省教育强省建设贡献更多力量。