载誉而归!我校学子在鸿蒙端云智能应用开发全国总决赛中荣获三等奖
在刚刚落幕的2025一带一路暨金砖国家技能发展与技术创新大赛——第二届鸿蒙端云智能应用开发赛项全国总决赛中,我校代表队(参赛学生:23软件2班黄楷嵋、蔡敏荣、邱植斌,指导老师:刘永贤、李智)凭借扎实的专业知识和出色的临场表现,荣获全国三等奖,与二等奖仅一分之差!这一成绩充分展现了我校学子在信息技术领域的实力与潜力。

大赛背景:高规格国际赛事
金砖国家技能发展与技术创新大赛是经金砖国家最高领导人会晤筹备委员会认可、外交部备案的国际性大赛,已成功举办八届。本赛项由一带一路暨金砖国家技能发展国际联盟、华为云开发者联盟等机构联合主办,吸引了全国众多高校参与。赛事聚焦鸿蒙端云一体化应用开发,考查选手在UI设计、Agent构建与发布、API调用等前沿技术的应用能力。
备赛历程:汗水铸就实力
从今年9月开始,我校参赛团队就进入了紧张的备赛阶段。在指导老师的精心指导下,团队成员系统学习了HarmonyOS应用开发、鸿蒙SDK、华为开发者空间Agent构建等核心技术。在备战过程中,团队不仅完成了多个模拟项目,还积极考取了华为相关认证,为比赛争取了宝贵的加分项。

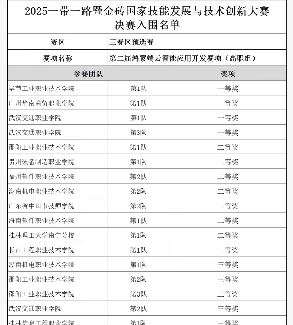
比赛征程:从预选赛到全国总决赛
11月初,我校代表队首先参加了在桂林学院举办的第三赛区预选赛。在与众多院校的激烈角逐中,我校团队脱颖而出,荣获一等奖,成功拿到了全国总决赛的入场券。12月5日-7日,全国总决赛在武汉交通职业学院举行。面对来自全国的顶尖队伍,我校选手沉着应战,在4小时的紧张赛程中,完成了环境搭建、应用开发、Agent构建与集成等多项任务。最终,团队以精湛的技术和稳定的发挥,荣获全国三等奖,与二等奖仅有一分之差。
结果分析:一分之差,百分动力
“虽然与二等奖失之交臂有些遗憾,但这一分的差距正是我们未来进步的动力。”指导老师分析道,“我们在应用功能开发环节表现优异,但在一些细节处理上还有提升空间。这次比赛让我们明确了今后努力的方向。”值得一提的是,我校是广东省少数在该赛项中获奖的高职院校之一,这一成绩充分证明了我校在鸿蒙应用开发教学方面的实力。

未来展望:再接再厉,争创佳绩
通过此次大赛,我校学子不仅锻炼了专业技能,积累了宝贵的竞赛经验,也与全国兄弟院校建立了技术交流的桥梁。指导老师表示:“我们将认真总结本次比赛的经验,优化训练方案,争取在下届比赛中取得更好成绩。”未来,学校将继续以赛促教、以赛促学,进一步深化鸿蒙生态相关课程的建设,为培养更多高素质信息技术人才不懈努力。此次比赛虽已落幕,但华南商贸学子追求技术卓越的脚步永不停止。他们表示,将带着这次比赛的经验与收获,在技术的道路上继续前行,为学校争光,为国产操作系统生态建设贡献自己的力量!
责任编辑:刘永贤
图文:刘永贤 曾山
初审:曾山
复审:何达齐
终审:王珂